+7 (984) 888-54-10
9

SEO-продвижение сайта: как найти надежный сервис для создания ссылок

Опубликовано: 08.01.2025
Просмотры 1
Оценка 3.33
Поделилось 4
Статью написал:

SEO-продвижение сайта с выбором подходящего партнера по линкбилдингу может существенно повлиять на эффективность ваших усилий. Речь идет о росте позиций в поисковиках и о долгосрочном успехе вашего бизнеса. 

Вы спросите, как избежать подводных камней и найти действительно стоящую компанию? Сегодня я, Владимир Кривов, руководитель федерального SEO-агентства РОСТСАЙТ, хочу поделиться с вами уникальной технологией продвижения сайтов, которая поможет вывести ваш бизнес на новый уровень.

Что важно учитывать при выборе

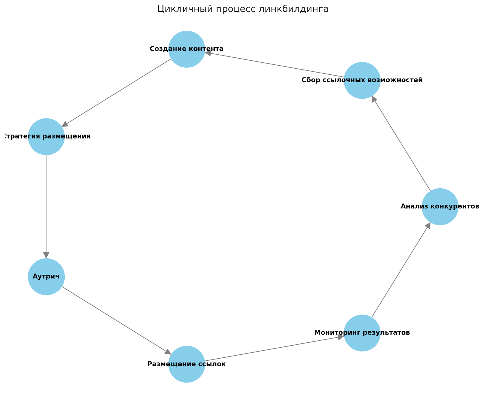
Рынок услуг линкбилдинга перенасыщен предложениями, но далеко не каждое из них стоит вашего внимания. Многие компании по SEO-продвижению сайтов обещают чудеса, но их методы могут привести к санкциям от поисковых систем. Чтобы минимизировать риски, нужно заранее определить свои цели и критерии выбора.

  • Ссылки должны быть качественными и соответствовать требованиям поисковых систем.

  • Партнёр обязан четко объяснять свои методы и стратегии продвижения сайта.

  • SEO-агентство должно быть готово подстроиться под ваши запросы и специфику бизнеса.

Как сформулировать ожидания

Прежде чем подписывать контракт, определите, чего вы хотите достичь:

  • Увеличение органического трафика?

  • Привлечение реферальных посетителей?

  • Усиление позиций по ключевым запросам?

Кроме того, решите, какой уровень риска приемлем для вас. Например, некоторые стратегии SEO-продвижения сайта могут дать быстрый результат, но сопряжены с более высокими рисками. Важно заранее обсудить эти нюансы с агентством.

Вопросы, которые нужно задать агентству

Перед тем как принять решение, задайте потенциальному партнёру несколько первоочередных вопросов:

  1. Какие методы вы используете? Узнайте, как SEO-агентство работает: используют ли они гостевые публикации, контент-маркетинг, цифровой PR и другие инструменты. Избегайте SEO-компаний, которые не готовы раскрыть свои стратегии.

  2. Как вы оцениваете успех SEO-продвижения сайта? Надежное агентство опирается на измеримые показатели: рост трафика, улучшение позиций в поиске, увеличение конверсий. Если акцент делается только на DA или DR, стоит насторожиться.

  3. Какие стандарты качества в SEO-продвижении сайта вы соблюдаете? Попросите объяснить, как агентство проверяет сайты-доноры. Качество ссылок должно быть приоритетом, а не их количество.

  4. Как организована отчётность SEO-продвижения сайта? Узнайте, как часто вы будете получать отчёты и какие данные в них будут включены. Агентство должно быть готово адаптировать формат отчётности под ваши потребности.

Как избежать недобросовестных компаний

Некоторые признаки могут говорить о том, что с SEO-компанией лучше не связываться:

  • Завышенные обещания: никто не может гарантировать топовые позиции в поисковиках.

  • Слишком низкие цены: качественное SEO-продвижение сайта требует ресурсов и времени.

  • Размытые ответы: если SEO-агентство уклоняется от вопросов, это тревожный знак.

Почему важно строить долгосрочные отношения

Линкбилдинг — это процесс, который требует постоянного внимания. По данным Ahrefs, большинство ссылок теряется в течение нескольких лет. Поэтому важно выбрать партнёра, который готов к длительному сотрудничеству и умеет поддерживать результаты SEO-продвижения сайта на высоком уровне.

Что следует учитывать:

  • Быстрая и прозрачная обратная связь говорит о серьёзном подходе.

  • SEO-агентство должно демонстрировать измеряемый рост трафика, улучшение конверсий и позиций.

  • Вы должны быть в курсе всех этапов SEO-продвижения сайта.

Таким образом, SEO-продвижение — это далеко не легкая задача. Чтобы не тратить время на эксперименты, лучше обратиться к профессионалам из РОСТСАЙТ, где мы сделаем всё для успеха вашего сайта.

Выбор сервиса для построения ссылок — это шаг, который определяет успех ваших усилий. Выбирайте партнеров, которые ведут SEO-продвижение сайта прозрачно, фокусируются на ваших целях и готовы к долгосрочному сотрудничеству. 

Изображения сгенерированы ИИ

Узнай, кто ты по натуре: Стив Джобс или Илон Маск?
Готов? Надень свои самые модные кроссы или космический скафандр и давай разберемся, на чьей ты стороне — земного минимализма или космического масштаба!
Прошли 1278 человек
2 минуты на прохождение
вопрос 1 из 10
Как ты начинаешь свой день?
вопрос 1 из 10
Что для тебя главное в работе?
вопрос 1 из 10
Как ты решаешь проблемы?
вопрос 1 из 10
Как бы ты описал свой стиль руководства?
вопрос 1 из 10
Как ты видишь свое будущее?
вопрос 1 из 10
Что для тебя важнее: создать что-то новое или усовершенствовать старое?
вопрос 1 из 10
Как ты отдыхаешь?
Стив Джобс
Рогозин
Стива Джобса и Илона Маска
Поделитесь результатами
Ты по натуре Стив Джобс: Apple аплодировал бы тебе стоя. Ведь ты щеголяешь в черной водолазке и ходишь с таким видом, как будто каждое твое слово — откровение, способное перевернуть мир технологий. Вот только, когда ты смотришь в зеркало, то отражения гения не видишь? Ведь ты даже тёрку для сыра не можешь изобрести. Не отчаивайся! Когда-нибудь ты создашь хайлайт с мемами, которые скачает даже твой кот. И тогда твоя идея взорвёт рынок. Главное, чтобы не взорвалось терпение людей, которым ты эту идею будешь втюхивать.
Ты по натуре Рогозин, который по любому поводу выкладывает в сеть свою башне-сносительную песенку! Ну, чем не русский Илон Маск? Или ты Ксения Собчак в красном купальнике, заглядывающая быку под хвост. Ты думаешь, что откроешь там новый космос, но в реальности оказываешься в попе. Советуем тебе перестать хайповать по жизни и сделать что-нибудь действительно нужное. Ведь ты тот чел, который, когда ему говорят "не сможешь", пытается доказать обратное: "О, ты сказал, что я не полечу на Марс? Ща. Погнали."
Ты комбинация Стива Джобса и Илона Маска, но в теле Ольги Бузовой. Такие натуры ничего не могут придумать и всерьез предлагают открыть заводы по производству русской водки в космосе, чтобы обнаружить цивилизацию гуманоидов. Лучше придумай, ну, допустим, валенки с Wi-Fi. В общем, пусть твоя смесь абсурда и эпатажа выльется в эпическое достижение.

Комментарии


Я прочитал(а) и соглашаюсь с политикой конфиденциальности

Правила: Администрация сайта не несет ответственности за оставленные комментарии. Администрация сайта оставляет за собой право: редактировать, изменять, удалять комментарии пользователей. Ручная модерация комментриев происходит каждое утро.

Читайте также: